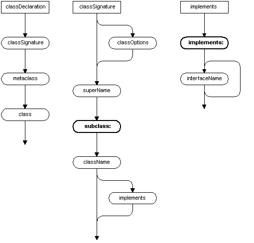
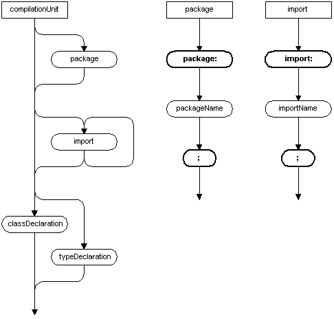
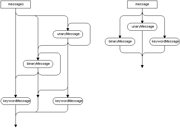
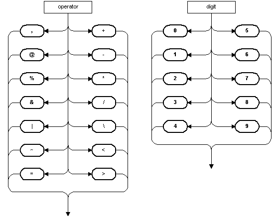
Bistro Grammar

Copyright 1999 Nikolas S. Boyd. All rights reserved.

Nik Boyd